如何分辨铵态氮肥和氮肥的区别?

奥普乐农资2026-03-04 19:5663 阅读27 赞

一、铵态氮肥和氮肥有什么区别?

铵态氮肥是氮肥的一种特定形态,而氮肥是一个更广泛的概念,涵盖了多种含氮肥料。具体区别如下:定义范围:氮肥:是指含有氮元素的肥料,是植物生长所需的重要营养元素。氮肥形式多样,包括但不限于铵态、硝态、酰胺态等。铵态氮肥:特指氮元素以铵离子形态存在的肥料,是氮肥中的一种。存在形态:氮肥中的氮元素可以以多

铵态氮肥和氮肥有什么区别?

二、铵态氮肥和氮肥有什么区

1. 分类关系: 氮肥:是提供氮元素供作物生长所需的肥料,包括多种类型。 铵态氮肥:是氮肥的一个子类,主要包括碳酸氢铵、硫酸铵、氯化铵、氨水和液氨等形式。2. 特点与限制: 土壤吸附性:铵态氮肥容易被土壤中的胶体吸附,可能进入粘土矿物的晶层中,这有助于减少氮素的流失,但也可能影响其在土...

铵态氮肥和氮肥有什么区

三、铵态氮和氮的区别

铵态氮是氮元素的一种存在形态,而氮是一种化学元素。以下是两者的具体区别:1. 定义与形态: 铵态氮:是氮元素在自然界中的一种存在形态,具体以铵根离子的形态存在。它广泛流通于土壤、植物、肥料和大气中,是植物能够直接吸收利用的一种氮素形态。 氮:是一种化学元素,元素符号为N。它是构成大气...

四、铵态氮肥和氮肥有什么区

铵态氮肥具有一些显著特点:首先,它们容易被土壤中的胶体吸附,并可能进入粘土矿物的晶层中。其次,铵态氮在适宜条件下容易被氧化转化为硝酸盐,这在某些情况下可能对环境产生影响。此外,铵态氮在碱性环境中容易挥发,造成氮素损失。值得注意的是,高浓度的铵态氮对作物来说是潜在的毒害源,可能影响其...

五、铵态氮肥和氮肥有什么区别?

虽然铵态氮肥是氮肥的一种,但与其他形式的氮肥相比,如硝态氮肥,它们在性质、转化过程、对作物的有效性等方面存在差异。硝态氮肥中的氮元素以硝态氮的形态存在,与铵态氮肥在土壤中的转化机制不同。因此,不同类型的氮肥应根据作物的需求和土壤条件来选择合适的施用。总的来说,铵态氮肥是氮肥中...

铵态氮肥和氮肥有什么区别?

铵态氮肥和氮肥有什么区别?

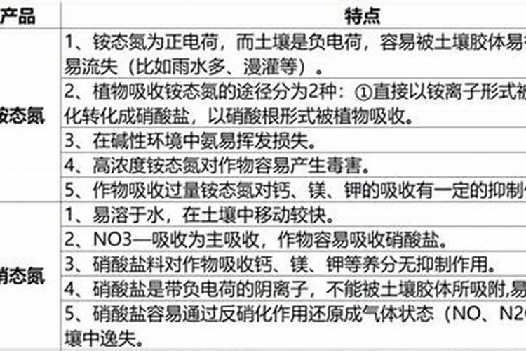
氮肥分为:铵态氮肥、硝态氮肥、酰胺态氮肥三种;铵态氮肥包括碳酸氢铵(NH4HCO3)、硫酸铵{(NH4)2SO4}、氯化铵(NH4Cl)、氨水(NH3.H2O)、液氨(NH3)等.铵态氮肥的共同特性:1、铵态氮肥易被土壤胶体吸附,部分进入粘土矿物晶层.2、铵态氮易氧化变成硝酸盐.3、在碱性环境中氨易挥发损失.4、高浓度...

铵态氮肥和氮肥有什么区别?

\x0d\x0a氮肥分为:铵态氮肥、硝态氮肥、酰胺态氮肥三种;\x0d\x0a铵态氮肥包括碳酸氢铵(NH4HCO3)、硫酸铵{(NH4)2SO4}、氯化铵(NH4Cl)、氨水(NH3.H2O)、液氨(NH3)等。 铵态氮肥的共同特性:\x0d\x0a1、铵态氮肥易被土壤胶体吸附,部分进入粘土矿物晶层。\x0d\x0a2、铵态氮易氧化...

请问什麼态的氮肥利於植物?铵跟氨跟胺,有甚麼差别

氮肥的不同形态对植物的吸收和利用有所不同。以下是铵、氨和胺三种氮肥形态的主要区别以及其对植物的影响:铵态氮肥(NH4+):铵态氮肥以铵离子形式存在,是一种正离子。它可以直接被植物吸收,并且在土壤中相对稳定。铵态氮肥适用于酸性土壤和高温条件下,对一些作物的吸收效果较好。过量使用铵态氮肥...

硝态氮、铵态氮、酰胺态氮,三种氮肥有什么不同,你用对了吗?

图:硝态氮肥料(如硝酸铵)的颗粒形态二、铵态氮:稳扎稳打的“慢性子”成分代表:碳酸氢铵、硫酸铵、氯化铵等肥料中的氮以铵态氮形式存在。优势:肥效持久:被土壤胶体吸附,不易流失,可缓慢释放供作物长期吸收。转化潜力:在土壤中逐渐转化为硝态氮,实现“细水长流”供肥。劣势:需转化:作物...

氮肥是那几个肥

硝态氮肥:含有硝酸根离子形式的氮,如硝酸钠、硝酸钙等。硝铵态氮肥:同时含有铵根离子和硝酸根离子的氮肥。氰氨态氮肥:含有氰氨或相关化合物的氮肥。酰胺态氮肥:主要指尿素,是含有酰胺基团的氮肥。这些氮肥种类在农业生产中各有特点,适用于不同的作物和土壤条件,合理施用对提高作物产量和改善农...

热点